首页>要闻
人民政协报参评第32届中国新闻奖作品公示
根据《中国新闻奖评选办法》相关规定,人民政协报社拟推荐以下8件作品参加第32届中国新闻奖评选,现予以公示。公示期为2022年6月9日至2022年6月13日。如有异议,可通过电话、邮件方式,于6月13日17时前反映。
联系电话:010-88146892 88146805
电子邮件:353669745@qq.com













第三十二届中国新闻奖报送作品链接:
1、《两会如期,意味着什么》
作品链接:http://dzb.rmzxb.com.cn/rmzxbPaper/pc/con/202103/04/content_2329.html
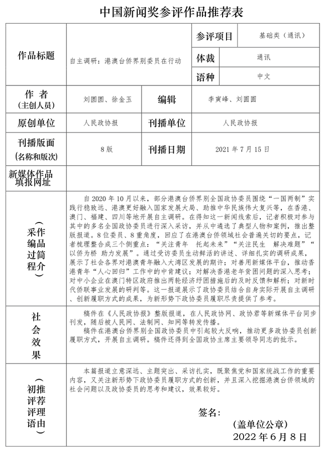
2、《自主调研:港澳台侨界别委员在行动》
作品链接:http://dzb.rmzxb.com.cn/rmzxbPaper/pc/con/202107/15/content_9469.html
3、《细碎之中见精神》
作品链接:http://dzb.rmzxb.com.cn/rmzxbPaper/pc/con/202102/01/content_1150.html
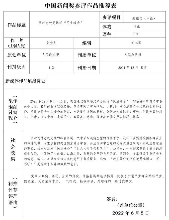
4、《面对穷极无聊的“民主峰会”》
作品链接:http://dzb.rmzxb.com.cn/rmzxbPaper/pc/con/202112/15/content_16624.html
5、《“大决战”时期的“大统战”》
作品链接:http://dzb.rmzxb.com.cn/rmzxbPaper/pc/con/202107/19/content_9600.html
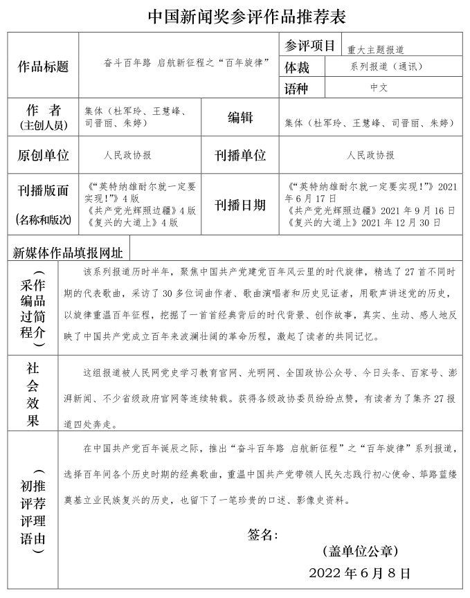
6、《奋斗百年路 启航新征程之“百年旋律”》
(1)《“英特纳雄耐尔就一定要实现!”》
作品链接:http://dzb.rmzxb.com.cn/rmzxbPaper/pc/con/202106/17/content_8137.html
(2)《共产党光辉照边疆》
作品链接:http://dzb.rmzxb.com//rmzxbPaper/pc/con/202109/16/content_12769.html
(3)《复兴的大道上》
作品链接:http://dzb.rmzxb.com//rmzxbPaper/pc/con/202112/30/content_17433.html
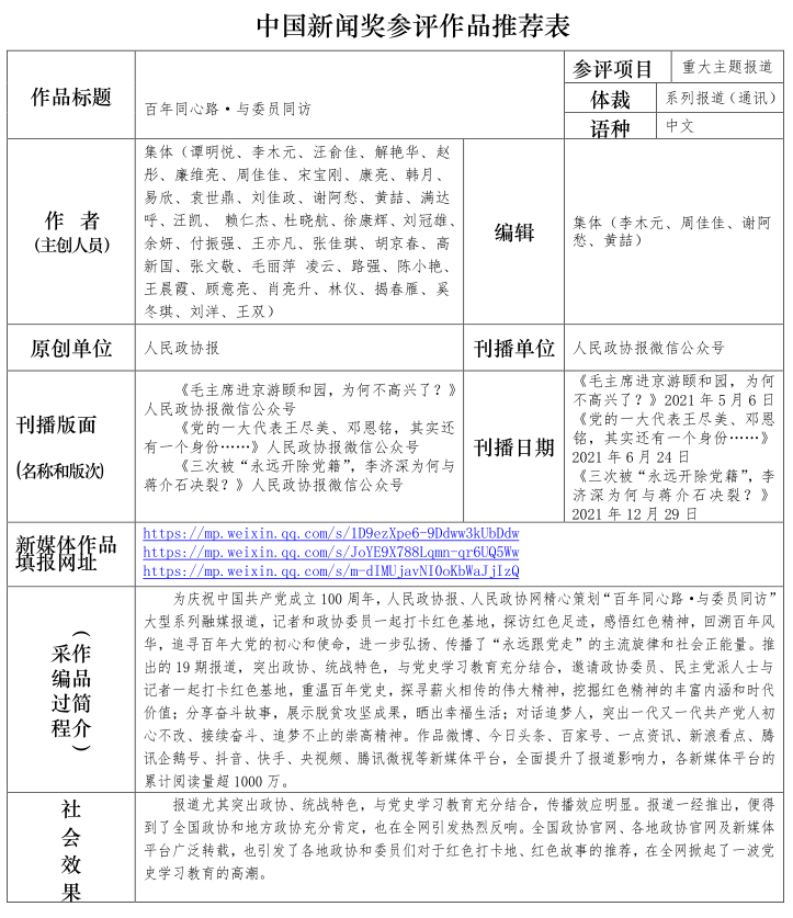
7、《百年同心路·与委员同访》
(1)《毛主席进京游颐和园,为何不高兴了?》
作品链接:https://mp.weixin.qq.com/s/1D9ezXpe6-9Ddww3kUbDdw
(2)《党的一大代表王尽美、邓恩铭,其实还有一个身份……》
作品链接:https://mp.weixin.qq.com/s/JoYE9X788Lqmn-qr6UQ5Ww
(3)三次被“永远开除党籍”,李济深为何与蒋介石决裂?
作品链接:https://mp.weixin.qq.com/s/m-dIMUjavNI0oKbWaJjIzQ
8、《我是党员②|曾任杜聿明侍从副官的他,102岁如愿加入中国共产党》
作品链接:http://www.rmzxb.com.cn/c/2021-06-30/2895880.shtml
编辑:周佳佳
关键词:人民政协报 中国新闻奖 作品公示

