首页
头条
两会速递
聚焦
要闻
习近平的两会时间
习近平金句
共商国是
牢记总书记的嘱托
我和总书记面对面
委员连线
两会·委员说
议政建言
两会观察
数读报告看亮点
履职一年间
团结凝聚力量 奋斗谱写华章
地方政协工作巡礼
我在现场
委员会客厅
协商现场
强国建设·委员说
两会声音
两会·我在现场
两会·政协网评
两会·“欣”视角
发布会
大会发言
委员通道
记者会
图说两会
人大工作报告
2026 NPC&CPPCC
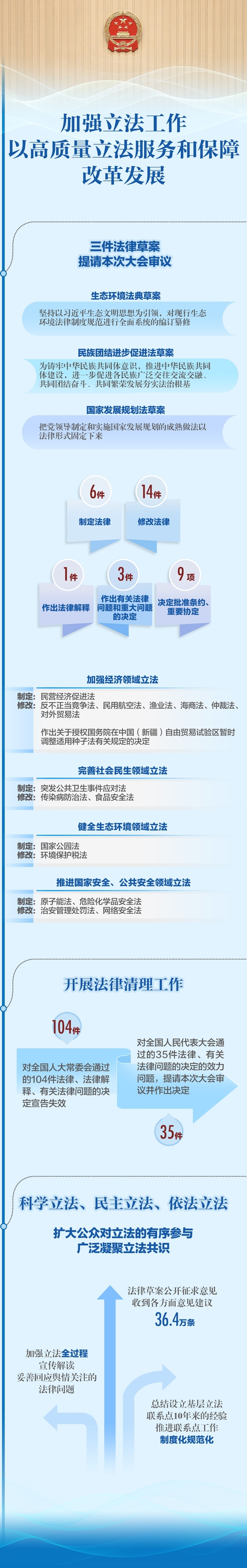
一图速览人大报告精华版
2026年03月09日 17:30 | 来源:
新华社
分享到:
编辑:罗宇涵